“氢能十解”之二:氢能的绿色寻踪

发表时间:2024-02-26 10:47

氢能作为助力全球绿色转型,落实双碳目标的重要能源载体,如何认定为“绿色”是其发展的重要基础。目前如何在全球范围内达成共识,并统一认证标准,是各国关注的焦点之一。各国现有认证标准不尽相同,以下基于氢、氨、甲醇三种主要的氢基能源展开分析,对国际上现有的认证标准进行梳理,并对我国氢基能源的绿色认证提出发展建议。

引言

为应对全球气候变化,提高能源安全保供能力,大力发展绿色氢能已经成为全球共识。根据国际氢能委员会《Hydrogen Scaling Up》报告,到2050年氢能将承担全球18%的能源终端需求,其中超过95%的氢需要通过低碳方式生产。欧盟完善了《可再生能源指令》中的绿色氢标准,区域整体低碳电力组合供电制氢也可被认定为绿色氢,并逐步放宽对绿色氢的认证限制。日本《低碳氢认证》、德国《TÜV绿氢认证》、国际绿氢组织的绿色氢标准,将下游用氢环节中产生的碳排放也加入到碳核算范畴。

我国当前仅有2020年发布了《低碳氢、清洁氢与可再生能源氢的标准与评价》团体标准,与国际上发布的标准相比,我国绿电认证体系中尚未对生产绿氢的电力来源要求配备绿证,同时也未将碳排放计量范围拓展到下游绿氢使用环节,未来亟需加强标准建设以完善我国与国际标准的协调统一。

中国氢能标准体系框架图


绿电可通过氢基能源实现储存、运输,绿电与绿色氢基能源是理想的“过程性能源”载体。在“双碳”目标下,绿色氢基能源具有化石能源无法替代的独特作用,如在构建新型电力系统中,氢基能源既可实现跨季节性长时储能,又能解决可再生能源消纳难题,或在钢铁、化工等工业领域,氢基能源可实现行业深度脱碳。

如何利用可再生能源获得“绿色氢基能源”是未来能源领域的重要研究方向。建立完善的氢基能源认证体系,需要对绿色氢基能源有明确定义,同时能够给予生产全生命周期中明确的温室气体量化标准。

“绿”氢认证标准

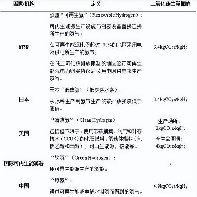
(1)欧盟“可再生氢”(Renewable Hydrogen)定义

2023年2月13日,欧盟通过了可再生能源指令要求的两项授权法案。

第一个授权法案规定了三种可被计入“可再生氢”的场景,分别是:可再生能源生产设施与制氢设备直接连接所生产的氢气;在可再生能源比例超过90%的地区采用电网供电所生产的氢气;在低二氧化碳排放限制的地区签订可再生能源电力购买协议后采用电网供电来生产氢气。

第二项授权法案定义了一种量化可再生氢的计算方法,即可再生氢的燃料阈值必须达到28.2克二氧化碳当量/兆焦(3.4千克二氧化碳当量/千克氢气)才能被视为可再生。该方法考虑到了燃料整个生命周期的温室气体排放,同时明确了在化石燃料生产设施中共同生产可再生氢或其衍生物的情况下,应当如何计算其温室气体排放。

(2)日本“低碳氢”(低炭素水素)定义

2023年6月6日,日本经济产业省(METI)发布修订版《氢能基本战略》,该草案已经在可再生能源、氢能相关部长级会议上通过。该战略设定了“低碳氢”的碳强度目标,即从原料生产到氢气生产的碳排放强度低于3.4千克二氧化碳/千克氢气,并明确了境外生产氢的碳排放要涵盖长途运输等全生命周期。

(3)美国“清洁氢”(Clean Hydrogen)定义

美国国家能源部发布《“清洁氢”生产标准指南》,该指南要求美国后续所制定的涉及“清洁氢”标准应当满足以下要求。

支持生产“清洁氢”的各种方式,包括但不限于:使用带碳捕集、利用和封存技术(CCUS)的化石燃料,氢载体燃料(包括乙醇和甲醇),可再生能源,核能等;定义“清洁氢”一词,定量为在生产场所每生产1千克氢,产生的二氧化碳当量不高于2千克,全生命周期二氧化碳当量不高于4千克每千克氢。

(4)国际可再生能源署IRENA“绿氢”(Green Hydrogen)定义

国际可再生能源署IRENA发布《“绿氢”政策制定指南2020》,其中定义“绿氢”,即用可再生能源生产的氢能。该指南提及最成熟的绿氢制备技术是基于可再生电能的水电解技术,同时也提及了其他可再生能源制氢方案,包括生物质气化与裂解、热化学水分解、光催化、生物质超临界水气化等。国际可再生能源署对于生产每单位绿氢的二氧化碳当量没有明确规定。

(5)中国“绿氢”定义

中国氢能协会对“绿氢”作出了初步定义,“绿氢”是指通过可再生能源电解水制氢而得到的氢气,它是一种清洁能源,与传统的灰氢(通过化石燃料,煤炭、石油、天然气等,燃烧产生的氢气)有着明显的区别,“绿氢”的生产过程中使用的电力必须来自于可再生能源,如太阳能、风能、水能等。

2020年12月29日,国内行业组织提出《低碳氢、清洁氢与可再生能源氢的标准与评价》,当中指出在单位氢气碳排放量方面,低碳氢的阈值为14.51千克二氧化碳当量/千克氢,清洁氢和可再生氢的阈值为4.9千克二氧化碳当量/千克氢,同时可再生氢要求其制氢能源为可再生能源。


“绿”氨认证标准

(1)欧盟“可再生氨”(RFNBO)定义

欧盟《可再生能源指令(Renewable Energy Directive)》中定义了可再生燃料产品组“RFNBO”,基于可再生氢生产的液态燃料,如氨、甲醇或电子燃料,同时被视为RFNBO。欧盟对于生产每单位绿氨的二氧化碳当量没有明确规定。

(2)日本“低碳氨”(低炭素アンモニア)定义

2023年6月6日,日本经济产业省(METI)发布修订版《氢能基本战略》,为氢和氨的生产设定全生命周期碳排放强度指标,“低碳氨”(低炭素アンモニア)的定义为生产链(含制氢过程)的碳排放强度低于0.84千克二氧化碳当量/千克氨。

(3)国际绿氢组织“绿氨”(Green Ammonia)定义

2023年1月14日,国际绿氢组织(GH2)宣布对绿氨标准进行更新,新标准规定由绿氢制成绿氨(Green Ammonia)的温室气体排放强度标准不应超过0.3千克二氧化碳当量/千克氨。

(4)国际可再生能源署IRENA“可再生氨”(Renewable Ammonia)定义

2022年,国际可再生能源署(IRENA)和氨能协会(AEA)联合发布《创新展望:可再生氨》,报告中定义“可再生氨”(Renewable Ammonia)是利用可再生电力生产的氢气和从空气中净化的氮气生产的。可再生氨用于生产氨的所有原料和能源都必须是可再生能源(生物质、太阳能、风能、水电、地热等)。国际可再生能源署对于生产每单位绿氨的二氧化碳当量没有明确规定。

(5)中国“绿氨”定义

目前,国内关于“绿氨”尚无官方机构和权威组织的统一定义。行业内具备相关发声,国内企业对绿氨的定义主要关注其原料氢是否由可再生能源电力制取,对生产过程中的碳排没有明确的要求。

中投顾问提出绿氨指电解制氢、带碳捕捉的生物质制氢等工艺获得原料氢的氨产品,绿氨被归类为基本上零碳排放的氨;金联创化肥提出绿氨是通过风能、太阳能等可再生能源电力电解水产生氢气,再结合空气中的氮气合成氨,绿氨全程以可再生能源为原料进行制备;智研瞻产业研究院提出绿色氨是通过使用可再生能源(如风能、太阳能等)来制造氢气,然后将氢气与氮气进行合成得到的氨。



“绿”甲醇认证标准

(1)国际可再生能源署IRENA“可再生甲醇”(Renewable Methanol)定义

2021年国际可再生能源署IRENA发布《创新场景:可再生甲醇》,报告指出“可再生甲醇”(Renewable Methanol)所需原料来源必须全部符合可再生能源标准,且只有生物质循环利用及绿电制绿氢再制甲醇的这两种方式的甲醇产品才能称为“可再生甲醇”。

生物质循环利用制甲醇(生物甲醇Bio-methanol):由生物质生产的生物甲醇。可持续生物质原料包括,林业和农业废弃物及副产品、垃圾填埋场产生的沼气、污水、城市固体废物和制浆造纸业的黑液。将生物质原料进行预处理后,通过热解气化,产生含有一氧化碳、二氧化碳、氢气的合成气,再经过催化剂合成生物甲醇。此外,将生物质厌氧发酵产生的沼气,直接重整,或将其中的二氧化碳分离,加氢重整,也可合成生物甲醇。

绿电制绿氢再制甲醇:利用绿氢和可再生二氧化碳合成可再生甲醇,要求使用“可再生二氧化碳”(Renewable carbon dioxide),即来自于生物质能产生或从空气捕集的二氧化碳。绿氢与可再生二氧化碳经过高温高压合成可再生甲醇,尽管后续甲醇燃烧时还会产生二氧化碳,但是由于这些碳排放是经过循环捕集来的,所以全生命周期甲醇的碳排放为0。

(2)欧盟“可再生甲醇”(Renewable Methanol)定义

基于可再生燃料产品组“RFNBO”,欧盟《可再生能源指令(REDⅡ)》的补充条例中提出,考虑脱碳进程,在短期内,利用已计入欧盟排放交易体系,在工业中捕集获得的二氧化碳制备的甲醇可以暂认为“可再生甲醇”(Renewable Methanol),但全生命周期碳排放不超过28.2克二氧化碳当量/兆焦(3.4千克二氧化碳当量/千克氢气)。

(3)美国“绿色甲醇”(Green Methanol)定义

目前,尚未查询到美国有关绿色甲醇的统一标准或定义,经网络报道,2023年9月美国OCI公司宣布拟扩建绿色甲醇(Green Methanol)项目,其绿色甲醇将使用可再生原料的混合物生产,包括RNG、绿色氢气和其他原料。上述报道中其绿色甲醇主要原材料均为可再生原料。

(4)中国“绿色甲醇”定义

目前,国内关于“绿色甲醇”还没有官方机构和权威组织的统一定义。全球甲醇行业协会中国区提到,关于绿色甲醇的定义,目前全球并没有明确的说法,如果能够使用可再生的原料制取甲醇,并且其全生命周期的碳足迹能够做到足够低,就可称为绿色甲醇。


贡献认证标准的中国方案,助力全球绿色氢基能源标准融合统一

绿色氢基能源会受到市场和政策的双重推动,因此需要在中国制定自己的绿色氢基能源标准。首先,目前各国对绿氢的术语定义并不统一,存在“可再生氢”(Renewable Hydrogen)、“低碳氢”(低炭素水素)、“清洁氢”(Clean Hydrogen)“绿氢”(Green Hydrogen)等多种相似概念的术语,绿氨、绿甲醇标准体系更加混乱。其次,对于其生产方式是否一定涉及电解水尚有争议,如美国支持“清洁氢”的生产方式可使用带碳捕集、利用和封存技术(CCUS)的化石燃料、生物质、核能等非电解水制氢的方式,而日本认为“低碳氢”的生产方式应为电解水制氢。最后,各国对当量的碳排放标准尚无共识,绿色氢基能源生命周期温室气体排放量二氧化碳当量阈值并不统一。

我国是目前全球唯一具有绿色氢基能源全产业链优势,可通过规模化开发应用攻克技术难题,解决绿色氢基能源大规模经济性利用核心问题的国家,因而急需一套统一的绿色氢基能源标准认定体系。

明确绿氢(氨、醇)标准并纳入认证体系

未来我国构建氢基能源认证标准体系应有明确的目标,需要在国家层面制定一套“绿氢(氨、醇)术语”标准,明确绿氢的定义,确定绿氢(氨、醇)生产场景,定量温室气体排放阈值。结合国内氢能产业发展,研究制定符合我国国情,同时与国际标准接轨的绿色氢基能源标准,降低绿色贸易壁垒和国际监管风险。

推进氢市场和碳市场深度融合

推进绿色氢基能源全产业链绿色价值认证,建立完善绿色氢基能源生命周期碳排放核算体系,以碳价值激励氢基能源产业规模化发展。构建氢基能源碳足迹认证方法和标准,打造清洁低碳的生产供应链。建立各类氢基能源项目碳排放数据监测体系,推进我国氢基能源国际化合作。

推进绿氢与绿证的耦合发展

绿证作为电力绿色属性的标志已经得到全球主流经济体的广泛认可,其可以实现电力能源属性与绿色属性的解耦,推动绿色氢基能源与绿证的耦合发展,可助力绿色氢基能源的规模化发展和降低制备成本,加速绿色氢基能源的市场渗透率,为绿色氢基能源的高质量发展保驾护航。


来源:http://www.chinapower.com.cn/zx/hyfx/20240223/236387.html


版权声明

本文仅代表作者观点,不代表本站立场。

本文系为网络转载到本站发表,图片或文章有版权问题的请联系客服确认后会立即删除文章。

分享到:
联系我们

如想进一步了解相关信息,请给我们发送电子邮件,同时也欢迎您致电我们公司,我们的客服人员将耐心为您解答!
陕西省西咸新区秦汉新城渭城街道办兰池工业产能基地2号楼1层101室
联系邮箱
客服:service@hydropowtech.com
销售:sales@hydropowtech.com
技术支持:support@hydropowtech.com
采购:info@hydropowtech.com
市场:marketing@hydropowtech.com